Time:2020-09-09
Publication Date:2020-09-09
Different countries have different procedure for trademark applications. In mainland China, its procedure and requirement for trademark application may differ from that in other countries and areas. Today, we would like to introduce the related procedures and articles for trademark application and defensive actions in mainland China.
Part one: Preparation before filing application
The applicant needs to collect and provide the following information and documents to file a new trademark application in China (none of them need to be notarized or legalized):
1. Applicant’s full name and address (in English and Chinese). If the applicant does not already have one, we can suggest a proper Chinese translation.
2. Copy of a signed Power of Attorney (prepared by us).
3. Copy of applicant’s ID card or passport (if the applicant is an individual) or applicant’s business certificate (also known as “Certificate of Incorporation;” if the applicant is a corporation).
4. Goods or/and services the applicant wants to file.
5. Specimen of the trademark.
6. Color-scanned copy of certified priority document, if the application claims priority.
There are two ways to file new application in China:
1. Paper filing: submitting the application to the National Intellectual Property Administration, PRC (“CNIPA”) though paper documents; or
2. E-filing: submitting the application to the CNIPA through official e-filing system.
You may find the below comparison chart (advantage and disadvantage) for Paper filing and E-filing:

Part two: Filing application
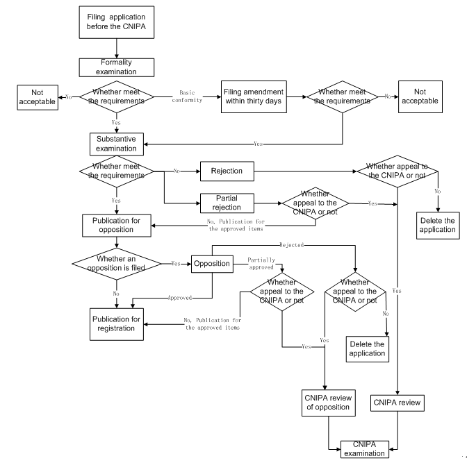
1. Files a trademark application before the CNIPA;
2. The CNIPA initiates the formality examination of the application and the designated goods/services first;
At this stage, the applicant’s application may encounter official notification of the amendment if the trademark specimen is not clear OR if they adopt non-standard items for filing, and they need to respond to the office action within 30 days from receipt date of the official notification, if any;
The CNIPA may reject to accept the application, if there is any deficiency in the submitted documents, for example the applicant’s English name is not consistent with those as shown on the certificate of incorporation or the passport. In such case, the applicant will lose the filing date, and have to re-file the application.
3. If all things are in order, the official filing receipt is often issued by the CNIPA in around 1-2 months following the filing date (paper filing);
4. The application will enter into substantive examination stage, namely the CNIPA examiner will check whether the mark possesses distinctiveness (absolute grounds), whether there are any prior trademarks that are confusingly similar to your application (relative grounds), etc., and such procedure will take around 6 months from the issuance date of filing receipt.
At this stage, the applicant’s application may encounter official notification of the refusal due to absolute / relative grounds, and the applicant needs to file CNIPA review of refusal to overcome such rejection, if any.
5. If no notification will incur, the application will be published in the official gazette for three months for opposition, and if no one raises opposition to the registration or any opposition fails, the mark will mature to registration automatically.
For the procedures concerning official refusal and opposition, please see the below flow chart.

Defensive actions
We listed the related Articles that mainly used in such type of cases at the end of this part.
1. Opposition action
Article 33 of China Trademark Law: Any holder of prior rights or interested party may, within three months from the date of publication, in violation of the provisions of Article 13.2, 13.3, 15, 16.1, 30, 31 or 32, or any person may, in violation of the provisions of Articles 4, 10, 11, or 12, raise an objection to the trademark that has undergone preliminary examination and obtained approval.
The procedure of such action is:
1. The opponent files the opposition action against the published before the CNIPA within three-month publication period;
2. The opponent files supplementary evidence and argument within the following three months from the initial filing date of the opposition;
3. CNIPA issues the filing receipt to the opponent if there is no defect in formality; and sends the notification along with all the materials submitted by the opponent to the opposed party;
4. The opposed party files response to the opposition within thirty days from the receipt date of the official notification, and it still has three more months to submit supplementary materials after the first submission. Such procedure is not compulsory, if the opposed party does not respond, it will not affect the CNIPA’s decision;
5. CNIPA issues the decision to both parties.
The whole procedure usually takes around 12 months after the supplementary filing period.
If the opposed party is not satisfied with the CNIPA’ decision, it can appeal to CNIPA. However, if the opposed mark is approved (o partially approved) after opposition procedure and opponent is not satisfied with the opposition decision, it is not available for it to appeal to CNIPA; instead, the opponent can wait and file invalidation action against the opposed mark after it is published for registration.
2. Invalidation action
Article 44 of China Trademark Law: Where a trademark is registered in violation of the provisions of Article 4, 10, 11, and 12, or it is registered by deceitful or any other illegitimate means, the Trademark Office shall invalidate the trademark at issue. Any unit or individual may request that the Trademark Review and Adjudication Board make a ruling to invalidate such a registered trademark.
Article 45 of China Trademark Law: Where a trademark is registered in violation of the provisions of Article 13.2, 13.3, 15, 16.1 30, 31 or 32, any holder of prior rights or any interested party may, within five years from the date of registration, request that the Trademark Review and Adjudication Board make a ruling to invalidate the trademark’s registration. Where the registration was obtained with ill will, the owner of a famous trademark shall not be bound by the five-year limitation.
The procedure of such action is:
1. The applicant files the invalidation application before the CNIPA;
2. The applicant files supplementary evidence and arguments within the following three months from the filing date of the invalidation;
3. CNIPA issues the filing receipt to the applicant if there is no defect in formality; and sends the notification along with all the materials submitted by the applicant to the adverse party;
4. The adverse party files response to the invalidation within thirty days from the receipt date of the notification, and it still has three more months to submit supplementary materials after the first submission. Such procedure is not compulsory;
5. CNIPA forwards all the materials submitted by the adverse party to the applicant for rebuttal, and the applicant has one month to file any counter-arguments against the response filed by the adverse party; such procedure is not compulsory.
6. CNIPA issues the decision to both parties.
The whole procedure usually takes around 12 months. If any party is not satisfied with the CNIPA decision, they can appeal to Court.
3. Non-use cancellation action
Article 49 of China Trademark Law: Where a registered trademark is becoming a generic name in a category of approved goods, and the mark has not been used for a period greater than three years without any justifiable reasons, any organization or individual may request that the Trademark Office make a decision to cancel such registered trademark.
The procedure of such action is:
1. The applicant files a non-use cancellation action against a trademark that is registered for more than three years before the CNIPA;
2. The CNIPA accepts the filing, and issues official filing receipt to the applicant;
3. The CNIPA notifies the registrant, requesting them to submit mark use evidence within 2 months since from the receipt date of the notification. The evidence must be generated during the past three years counting from the filing date of the non-use cancellation;
4. If the registrant did not submit any evidence or the evidence is deemed invalid, the CNIPA will issue a decision to cancel the registration; otherwise, the mark will be maintained for registration.
The whole procedure usually takes around 6-9 months. If any party is not satisfied with the CNIPA’s decision, they can appeal to CNIPA, and afterwards Court.
The following Articles are usually used in opposition action and invalidation action:
Article 7
The Article 7 in the amended the China Trademark Law which came into force since May 1, 2014 states that “The principle of honest and trustworthy should be followed when trademark is used and filed for registration”.
This newly added article is useful to restrain trademark squatting in bad faith, because this article may be used as a safeguard to those bad faith registrations which cannot be stopped by other specific grounds set in the current law, while this article could not be claimed independently but only claimed together with other grounds.
Article 15
Article 15 of China Trademark Law: A trademark shall not be registered and its use shall be prohibited if the agent or representative of the person who is the owner of a trademark applies, without authorization, for the registration of the trademark in his own name and if the owner raises an opposition
Where a trademark for which a registration is applied is identical or similar to an early used trademark of another party that is not registered, in respect of the same or similar goods, and where the applicant being of contract, business or other relationship except the relationship referred to in the preceding paragraph, is fully aware of the existence of the trademark owned by the other party, the trademark shall not be registered, if the other party raises an opposition.
If using the article 15.1, the petitioner needs to prove that (a) there was agent or representative relationship between itself and the applicant or registrant of the similar/identical trademark prior to the filing date of the trademark; and (b) the petitioner is indeed the real and original creator and user of the trademark, then this ground could be supported.
If it is difficult to prove the agent or representative relationship between the parties, but the petitioner could prove contract, business or other relationship, the ground of the opposition/invalidation action could be based on article 15.2. While, this ground only applies to similar trademark on similar goods/services.
Article 30
Article 30 of China Trademark Law: Where a trademark, for the registration of which an application is made, that does not conform to the relevant provisions in this Law or that is identical with or similar to the trademark already registered by another person or is given preliminary examination and approval for use on the same kind of goods or similar goods, the Trademark Office shall reject the application and shall not announce that trademark.
If the grounds are based on this article, the key issue would be the similarity between the marks and the goods / services. Also, from the view of trademark examination, it is generally considered and written in examination guidelines that high reputation of the cited mark may raise the likelihood of confusion between similar marks, so if the opponent’s prior applied for / registered mark has enjoyed certain reputation, it will increase the chance of success in opposition and invalidation action.
Article 32
Article 32 of China Trademark Law: an application for trademark registration shall not prejudice any pre-existing rights of others; nor shall any party be permitted to preemptively register a trademark which is used by another person and enjoys certain reputation with any improper means.
As for first part of Article 32, such prior right includes copyright, prior name right, trade name right, design patent right, etc.. The conflict between trademark and prior copyright are very common in practice.
The symbol mark or mark containing distinctive device can be protected by copyright law. If there is a conflict of rights between the trademark and the copyright in practice, the earlier right would prevail, which means that if the creation date of the work under copyright is earlier than the filing date of the trademark application, the copyright owner is entitled to claim prior right against the trademark application/registration. If the petitioner can prove that (a) the petitioner enjoyed prior copyright; and (b) the substantially similar trademark filed by others creates prejudice to such prior right, such ground could be supported by authority. To establish such copyright in China, the following documents are usually considered useful: 1) copyright recordal certificate (not compulsory but very important as prima facie evidence to prove ownership of the prior copyright); 2) contract with author or design company, if it was created by outside designer; 3) script when designing the works; 4) first publication proof.
As for second part of Article 32, if the petitioner wants to cancel the trademark preemptively registered by others, they should provide evidence to meet the conditions: (a) the preemptive registrant registered the trademark using “improper means”; (b) the trademark “has already been used” by the owner of the unregistered trademark; and, (c) the use of the trademark has reached a certain extent of reputation and influence among the relevant public. Furthermore, the trademark which has been used by others and has a demonstrable influence is just limited to trademark which is identical to the preemptive registered trademark on the same/similar goods/services. If the bad-faith of the preemptive registrant is obvious, then the requirement of the public awareness of the unregistered trademark will be relatively lower.
Article 13.2 and 13.3
Article 13.2 of China Trademark Law: Where a trademark in respect of which the application for registration is filed for use for identical or similar goods is a reproduction, imitation or translation of another person's trademark not registered in China and likely to cause confusion; it shall be rejected for registration and prohibited from use.
Article 13.3 of China Trademark Law: Where a trademark in respect of which the application for registration is filed for use for not identical or dissimilar goods is a reproduction, imitation or translation of another person's registered trademark in China and likely to cause confusion and injury to the interests of the registrant; it shall be rejected for registration and prohibited from use.
The owner of a well-known trademark can prohibit others to use their mark in connection with dissimilar goods or services, provided that: 1) use of that trademark in relation to those goods or services would indicate a connection between those goods or services and the owner of the registered trademark, and provided that the interests of the owner of the registered trademark are likely to be damaged by such use; or 2) such use shall diminish the uniqueness of the well-known trademark, or whittle away or dilute the strong distinctiveness of the well-known trademark.
The threshold to recognize a well-known trademark is very high, and the examination process involves a comprehensive consideration of various factors.
The above is a rather brief outline of the possible legal grounds in opposition and invalidation actions in China. However, in each specific case, there will be skills and strategies to manage between the possible legal grounds and the available evidence, and the grounds could be based on several articles set out above.
Articles 10, 11 and 12
These three articles are about absolute grounds, and the marks in the following situation shall not be registered as a trademark:
1) Those identical with or similar to the State name, national flag, national emblems or military flags of China, foreign countries, international inter-governmental organizations, except with the permission of the government of the country involved;
2) Those identical with or similar to an official mark or inspection seal that indicates control and guarantee, except where authorized;
3) Those identical with or similar to the symbols or names of the Red Cross or the Red Crescent;
4) Those of fraud that may easily mislead the public in the characteristics such as the quality of goods, or place of production;
5) Those detrimental to socialist morals or customs, or having other unhealthy influences.
6) The geographical names of administrative divisions at or above the county level in China and foreign geographical names well-known to the public shall not be used as trademarks;
7) Marks that only bear the generic names, devices, or model numbers of the goods;
8) Marks that simply indicate the quality, main raw materials, function, use, weight, quantity or other features of the goods;
9) Marks that lack distinctive characteristics.
We believe the above will give the readers an overall impression on trademark applications in China. China adopts first-to-file principle, which means who files a trademark earlier, who will be the owner of the trademark. As you can see from the above, to file a new trademark application is easy, but to defend a prior mark is difficult. So we recommend the applicant who wants to do business in China apply for their own mark as early as possible.