Time:2024-12-24
Trademarks are important intangible assets of enterprises. They embody and carry the valuable goodwill accumulated by the enterprise''s business development. The value of a company''s trademark is affected by many factors, including commercial factors (such as product/service quality, advertising, market share, popularity and influence, etc.), legal factors (such as validity, stability, scope of protection, infringement risk, etc.), and cultural and religious factors (such as the meaning, metaphor or association of the words or graphics in the trademark in the cultural and religious background of a certain country). Enterprises need to comprehensively consider the above-mentioned relevant factors in the management of trademarks, combine the business development plan of the enterprise, and carry out systematic, institutionalized, proactive and scientific management in accordance with the trademark legal system of the country/region where the target market is located, rather than isolated and passive case-by-case response.
1. Enterprise Trademark Management Rules
The various affairs involving trademarks within an enterprise are trivial and complicated, with a long-time dimension and a wide coverage. They also require the cooperation of different functional departments (such as the legal department, marketing department, and product/packaging department), and involve the management of people, finance, and affairs within the enterprise. Therefore, it is necessary to formulate a "Trademark Management Rules" to clarify the relevant division of tasks, approval process, responsibilities and powers, assessment, reward and punishment mechanisms, cost budgets, risk response measures, etc. The "Trademark Management Rules" of an enterprise usually needs to include the following contents:

2. Trademark Management Team
Enterprises need establish a trademark management team or trademark management specialist position in their organizational structure. This team or specialist can usually be subordinate to the corporate legal department or intellectual property department, report to the legal director or intellectual property director, and perform their work duties in accordance with the company''s "Trademark Management Rules".
1) Job Description: Enterprise trademark-related work is usually completed by the internal trademark management team/specialists and external intellectual property agencies/law firms. The proportion of work undertaken by each is determined by the enterprise based on personnel allocation. There are pros and cons to outsourcing more or less specific work. It is necessary to comprehensively consider factors such as the nature of the work, professional experience of personnel, communication efficiency, cost, and risk. You can refer to the following list:
Recommended tasks to be implemented within the enterprise | Work that can be performed in-house or outsourced | Recommend outsourcing work to agencies or law firms |
Formulate/improve the company''s "Trademark Management Rules" and other relevant rules and procedures | Trademark naming and design | Foreign trademark registration application, change, transfer, license, renewal and other rights confirmation procedures |
Formulate annual trademark management goals, plans, budgets and staffing for the company | Domestic trademark registration applications, changes, transfers, licenses, renewals, and other application cases | Foreign trademark rejection review, opposition, invalidation, revocation and other rights confirmation dispute cases |
Trademark asset management | Domestic trademark rejection review, opposition, invalidation, revocation and other rights confirmation dispute cases | Domestic and foreign trademark infringement and enforcement cases (investigations, C&D letters, administrative raid, customs seizures, civil cases, criminal cases) |
Trademark case management | Domestic and foreign trademark search and monitoring | Negotiation of domestic and foreign trademark coexistence/transfer/licensing |
Trademark document management | Drafting and reviewing trademark-related contracts | |
Statistical analysis of corporate trademarks | Trademark training | |
Performance Evaluation of Trademark Management | ||
Management of cooperation with IP agencies/law firms (selection, evaluation, case allocation, cooperation requirements) |
2) Performance Evaluation: The goal of an enterprise''s trademark management work should be consistent with the direction of the enterprise''s business strategy, matching the rhythm at different stages of development and the competitive needs in different market environments. Therefore, we cannot simply use the number of trademarks to evaluate the performance and contribution. The following indicator examples can be used as a reference:
a) The valid registered trademark coverage over the enterprise''s core brand in the required business field (goods/service categories) and the required geographical scope (country/region of application) . When defining the "required business field", it is necessary not only to include the categories of the products actually produced by the enterprise or the services provided, but also to consider the defensive surrounding related fields and the expansion areas in the next three to five years; when defining the "required geographical scope", it is necessary to include the production and processing location, the sales market location, and the transportation transit location. It is necessary to include not only the current geographical scope required by the enterprise, but also to proactively consider the new countries or regions that the enterprise will expand in the next three to five years. The reason why three to five years is taken as the advance amount is that the trademark application examination timeline in most countries or regions is 3 to 18 months, and the requirement for trademark use is usually within three or five years after registration ;
b) The success and settlement rates of trademark dispute cases , because no matter whether the case is initiated actively or responded to passively, the first two (winning or settling) of the three outcomes of such dispute cases (winning, settling, losing) are favorable to the enterprise, and the winning also includes the partial winning that is valuable to the enterprise (for example, in a trademark opposition case, the opposed trademark is rejected for the conflicting goods that the enterprise is concerned about, but is approved for registration for other insignificant non-conflicting goods);
c) If a company''s trademark is recognized as a well-known trademark or a trademark with reputation by the Trademark Office or the court in a case , it is undoubtedly a very meaningful victory for the company to obtain such a ruling or judgment, because it is not only a win in the current case, but more importantly, it will have a positive effect on the success and compensation of future trademark cases, reduce the burden of proof, and improve protection. Some countries even recognize well-known foreign trademarks and can cite this recognition result across countries. Therefore, this work result can be used as a major plus point in the performance evaluation of trademark management;
d) The reduction in the number of counterfeits or infringers in the market is a result-oriented indicator. Through the efforts of the enterprise''s trademark management team/specialists in various aspects (including: strengthening trademark layout, comprehensive and active monitoring, combating trademark infringement and unfair competition, setting up typical cases, obtaining high compensation or criminal detention of infringers to deter other infringers or potential infringers), the number of counterfeits circulating in the market has been reduced, and the number of counterfeit manufacturers/sellers has been reduced, which has a positive effect on the company''s genuine sales and brand reputation.
3) Collaborative relationship : The enterprise trademark management team/specialists need to collaborate with other departments or branches within the enterprise, as well as external design companies, intellectual property agencies, law firms, etc., in their work, such as the following scenarios:
a) During the trademark design stage, the designer produced several design drafts, and the product department or marketing department selected one of them. However, the trademark management specialist found that several designs had the same/similar prior trademarks, and the registration success rate was low. After several rounds of design modifications, there were still prior similar trademarks, but the product launch time was tight. At this time, should the designer be asked to redesign a new plan, or should one be selected from the existing designs to apply for registration first, and then try to overcome the possible rejection later? Who should make the decision on this dilemma? This dilemma is becoming more and more common in enterprises. It is necessary to clarify the approval process and decision-making power in the "Trademark Management Rules", and communicate efficiently in the actual process, fully evaluate the registration risks, and provide valuable reference for the final decision;
b) In a group company, the trademark management team/specialists at the group headquarters not only need to cooperate with the various functional departments of the headquarters, but also need to connect with the legal, marketing, and sales departments of the subsidiaries under the group. The organizational structure and management rules of each subsidiary may not be unified, and the headquarters and subsidiaries may have different priorities for the same matter, which will also add a certain degree of complexity to trademark management. It is necessary to clarify the division of work and rules through the system, and continuously optimize the process and improve efficiency during actual practice.
c) When an enterprise encounters a trademark dispute overseas, those who may participate in the collaboration include the trademark management team, legal team, marketing department at the domestic headquarters of the enterprise, heads of overseas branches, domestic intellectual property agencies/law firms, foreign intellectual property agencies/law firms, and third-party platforms (such as cross-border e-commerce, social media, etc.). Through project-based management, a temporary project team needs to be formed, a timetable and division of tasks need to be determined, risk points need to be identified, project resources need to be allocated, and communication efficiency needs to be improved.
3. Trademark asset management
From the perspective of corporate asset management, trademark work is about maintaining and increasing the value of trademark assets. In the process of development, enterprises may apply for some new trademarks every year, and the accumulated trademark assets are increasing. In order to manage them well, it is necessary to classify trademark assets, determine the level standards, and then allocate corresponding budget resources and set up corresponding approval processes for trademarks of different levels. For specific hierarchical management, please refer to the following examples:
Trademark Level | Level Definition | Scope of protection | Protection | Approval Process |
Level A | Main brand of enterprise | The current industry fields and countries/regions that may be expanded in the next 3-5 years + defensive industry fields and countries/regions (those that you do not use but do not want others to register or use) | Actively overcome rejections and clear obstacles for successful registration; Comprehensively monitor similar trademarks in publication period and actively file oppositions; Comprehensively monitor potential infringement clues online and offline, and actively take enforcement measures | Report important matters to the board of directors ; Report other matters to VP and Legal Director |
Class B | Core product brand | The current and future 3-5 years possible expansion of industry fields and countries/regions + some highly relevant defensive industry fields and countries/regions (those that you do not use but do not want others to register or use) | Actively overcome rejections and clear obstacles for successful registration; Monitor similar trademarks in relevant categories in the publication period and actively file oppositions; Comprehensively monitor potential infringement clues online and offline, and actively take enforcement measures | Report important matters to the VP and Legal Director ; Report other matters to IP Manager |
C-Class | Brands of non-core products | Current and potential industry sectors and countries/regions to which we may expand in the next 1-3 years | Actively overcome rejections and clear obstacles for successful registration; Monitor similar trademarks in relevant categories in the publication period and file oppositions against similar trademarks that pose potential threats; Monitor potential infringement clues in major online and offline channels, and take necessary enforcement measures after comprehensive evaluation | Report important matters to the Legal Director; Report other matters to IP Manager |
D-Class | nicknames given to brands by consumers used in product packaging or promotion | Existing industry sectors and countries | Actively overcome rejections and clear obstacles for successful registration; Monitor similar trademarks in relevant categories in the publication period and file oppositions against similar trademarks that pose potential threats; Monitor potential infringement clues in major online and offline channels, and take necessary enforcement measures after comprehensive evaluation | Report to IP Manager |
E-Class | Unused and idle trademarks | Core industry sectors and major countries/regions | When a rejection is encountered, selectively take necessary measures to overcome the rejection after comprehensive evaluation and abandon the rest. | Report to IP Manager |
Different companies belong to different industries and are at different stages of brand development and have different internal organizational structures. Therefore, the classification standards and approval processes for trademarks will vary. The above examples are for reference only.
The company''s trademark management team/specialists need to regularly review and update trademark assets. There are now some management software that can automatically update trademark data, including trademark application process, legal status, approved goods/services, validity period and other information. This can greatly save the time and manpower required for manual updates, making it easy to check the latest status of trademark assets at different levels at any time, and can automatically generate visual charts as a reference for decision-making in management.
4. Trademark Case Management
Some types of trademark cases may be handled directly by the enterprise''s own trademark management team, while others may be handled by external intellectual property agencies or law firms. Regardless of who handles the case, the overall management of all cases should be the responsibility of the enterprise''s trademark management team/specialist, including basic case information, processes, time limits, and the relationship between multiple cases. Some people may think that since there are agencies/law firms recording and updating these, is it necessary for the enterprise to manage these themselves? The conclusion is that it is very necessary, for the following reasons:
1) The quality control and management level of different agencies/law firms may vary greatly from one to another. If an enterprise completely relies on external management, if the agency/law firm''s process personnel make mistakes and miss the official deadline, the enterprise will lose its trademark rights, which will be a serious loss and may even be unrecoverable.
2) Enterprises may entrust different external agencies or law firms at different times, or even entrust multiple agencies to handle different cases at the same time. Therefore, case information is scattered. If the enterprise does not have unified management, it will be difficult to find the historical process of an old case, and it may even be impossible to contact the agent/lawyer in charge at that time.
3) Trademark case management is the foundation of all work in corporate trademark management. It is not just a passive record, but is based on a comprehensive, in-depth and accurate dynamic understanding of trademark cases, so as to have a more accurate judgment on the company''s current trademark layout, infringement risks and other issues, formulate trademark action strategies that meet the company''s business needs, and further conduct various statistics, analysis, evaluation, identify risks, discover problems, and find solutions.
With the development of intellectual property software technology in recent years, functions such as process automation and automatic data update have become increasingly mature. Enterprises can use such software tools to replace traditional Excel tables and implement case management more efficiently and intelligently through API data interfaces.
5. Trademark Usage Management
During their business operations, companies use trademarks in a variety of scenarios, from outdoor billboards to logos on business cards. Some trademarks appear on the clothing of celebrity endorsers, some on the startup screens of online games; some trademarks create wealth and fame for companies, while others cause seizure of the company''s goods by Customs or even being sued for huge compensation.
The following are the main issues that companies need to pay attention to when using trademarks:
1) Use registered trademarks: In order to gain an advantage in market competition and quickly launch new products and new brands, companies sometimes start using trademarks before they are officially approved for registration. This brings several risks: first, the trademark may be rejected during the examination, or others may raise opposition during the announcement period, resulting in the final failure of trademark registration, and then the company will be forced to change its brand; second, the owner of the prior identical or similar trademark may claim that the company''s behavior constitutes trademark infringement and take administrative, civil or even criminal measures against the company. Therefore, companies need to plan their trademark layout in a forward-looking manner, complete trademark registration in advance, and only use registered and valid trademarks;
2) Standardized use of trademark patterns: Corporate brands may be continuously updated with development, and the design style, font, color, and proportion may change. Enterprises should promptly register trademarks for updated brands. If the registered trademark is in standard printed fonts and black and white, it is relatively more flexible in use. Enterprises need to train all employees on the standardized use of trademarks and strictly restrict any department or external cooperative organization from making arbitrary changes when using trademarks. If the use of trademarks is not standardized, the trademark use materials may not be accepted as valid evidence, and may also lead to infringement of others'' prior trademark rights.
3) Conduct trademark search before use: Even if you plan to use a registered trademark, you should still conduct another search before use to determine the risk of infringement. For example, cross-class protection of other people''s well-known trademarks and coexisting prior similar trademarks may not actually hinder the company''s trademark registration, but they may claim infringement when the company starts using it. If such potential obstacles are found during the search, some measures can be taken in a timely manner to reduce the risk of use, such as filing a cancellation against other people''s prior similar trademarks that have not been used for a long time after registration, discussing a coexistence agreement with the prior rights holder and agreeing on the form and scope of use of each trademark by both parties, so as to avoid confusion;
4) Pay attention to whether the goods/services using the trademark exceed the scope of protection: In the process of business development, enterprises may continue to expand their business areas, and the scope of trademark use will also expand accordingly, for example: from beer to non-alcoholic beverages, from clothing to accessories/sunglasses, from paper publications to electronic publications, and from hotels to beauty, fitness and entertainment. These seemingly very natural and reasonable business extensions may mean that the use of the trademark has exceeded the scope of the original registration protection and need to be supplemented with registration in a timely manner. Some use the logo of the company name as the main trademark and use it everywhere, which exceeds the registration scope of the logo trademark, but mistakenly think that it does not matter since the logo represents the name of their own company. However, in fact, the company name logo is not the same as the company name. In many cases, the text in the logo is the abbreviation of the company name and has a graphic part. If it is used in the field of unregistered goods/services, there is still a risk of infringement, unless the full name of the company is used completely without graphics.
5) Pay attention to whether the place where the trademark is used exceeds the geographical scope: Companies need to pay special attention when going overseas to participate in international exhibitions. They should check in advance whether the trademarks they are about to use (used on exhibition promotional materials, products, packaging, etc.) have been applied for in the country/region where the exhibition is located, what the trademark status is, and whether there are other potential prior rights obstacles.
6) Preserve evidence of use: Evidence of trademark use plays a vital role in various trademark disputes and enforcement cases. Some are used to overcome non-use cancellation, some are used to prove the company''s prior use and popularity, and some are used to prove the distinctiveness of the trademark (acquired through use). The company''s trademark management team/specialist is usually not at the first scene of trademark use and needs to rely on other teams (such as the marketing department, sales department, overseas branches, cooperative dealers, etc.) to collect use evidence in a timely manner and provide it to the trademark management team/specialist for safekeeping. Relevant personnel need to be trained to clarify the standards for effective evidence and the requirements for forming a complete chain of evidence.
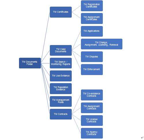
6. Trademark Document Management
The trademark documents within an enterprise are complex and numerous. The number of documents continues to accumulate. The sources of documents are diverse and the scenarios in which documents need to be searched are also varied. Therefore, the following points should be noted in the management of trademark documents:
1) The trademark document classification is clear and complete: you can refer to the following classification directory

2) Add searchable tags to trademark documents: For companies with a large number of trademarks, even with the above-mentioned folder classification, due to the large number of documents, it may be like looking for a needle in a haystack to quickly find the required documents, such as sales invoices for the use of a certain trademark on a certain type of product during a certain period of time. Therefore, it is necessary to set tags for the documents, such as "trademark", "product", "year", etc., and the tags need to support query and filtering.
3) Trademark documents + trademark cases + trademark assets should be associated: If you want to manage trademark work more intelligently, you need to establish cross-search and data penetration functions among trademark documents + trademark cases + trademark assets, so that you can easily link to other related projects through any of them at any time.
7. Trademark Risk Management
The bigger a business grows, the more it needs to do risk control. There are also many risks associated with trademarks. The following risk point list can be used for daily inspection, training and improvement.
Risk Points | Scenario/Reason of Occurrence | Consequence | Preventive Measures |
Trademark rights risk | The trademark application was rejected; The trademark was opposed during the publication period; The trademark is revoked/invalid after registration; Missing an official deadline (e.g. renewal) | Loss of trademark rights | Trademark pre-application search; Proactively remove potential obstacles; Monitor various deadlines and submit corresponding applications in a timely manner |
Trademark infringement / unfair competition risk | Production / processing / warehousing / transportation / import and export / sales / exhibition / advertising of products; Service locations and service-related materials | Injunction + Damages | Trademark pre-use search; Do not use a trademark that is at risk of infringement until prior rights obstacles are resolved |
Public relations risk | Trademark cases are publicly reported by the media | There are negative comments that damage the company''s image | Prepare public relations plans for major cases |
Trademark dilution risk | Others register and use the same or similar trademarks in other Classes | The distinctiveness of the trademark may be weakened | Actively combat the cross-class registration of identical or similar trademarks by others; Obtaining recognition of well-known trademark or trademark with reputation through cases |
Risk of a trademark becoming a generic name | The company itself or other companies in the industry use the trademark as a product name | Loss of trademark rights | Regulate your own use of the trademark and prevent others from using it generically |
8. Trademark Management Tools
With the development of science and technology, rapid progress in IT automation, big data, artificial intelligence, etc., more and more software tools with various functions have appeared in the legal field, providing convenience for corporate inhouse counsels and improving efficiency and output. The following types of software tools are mainly helpful for corporate trademark management teams:
1) Trademark search software: Based on the trademark database, it can perform similarity search of text/graphic trademarks, applicant search, application number and/or other conditions combined search; trademark publication monitoring, applicant monitoring;
2) Infringement monitoring software: Infringement monitoring and online complaints for e-commerce platforms, social media, and domain names;
3) Trademark management software: including trademark asset management, case management, deadline management, document management, statistical analysis, etc.
The company''s trademark management team/specialists should actively try to use these software tools, make full use of trademark big data and artificial intelligence technology, and improve the efficiency of corporate trademark management; at the same time, they can also integrate advanced corporate trademark management methods into the software system, and implement systems and processes through IT tools, so as to manage trademark work more systematically, control risks, reduce costs, and scientifically manage corporate brand assets to grow brand value.