2021-09-09
The CNIPA has recently issued a notice about new requirement of Commitment Letter by the Parties Requesting Well-known Trademark Protection. According to the notice, in order to strictly regulate the relevant acts of parties submitting documents and evidence when requesting well-known trademark protection, and emphasize the importance of honesty and integrity, starting from September 1, 2021, when parties requesting well-known trademark protection in opposition, review of opposition and invalidation actions, it is necessary to submit the Commitment Letter by the Parties Requesting Well-known Trademark Protection signed by the applicant, its trademark agency and attorney.
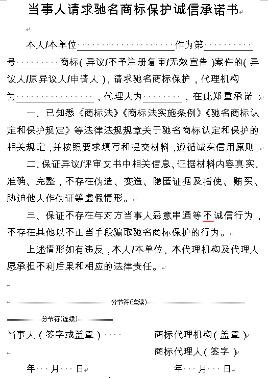
Attached is the official template of commitment letter and an English translation for your reference.
Please be assured that our attorney will provide specific suggestion and prepare relevant documents where the cases involve well-known claim. If you have any question or concern related to this new policy, please always feel free to contact us.

